您好,欢迎访问江苏省nba 极速体育_nba直播吧极速体育_低调看直播市委宣传部网站!
nba 极速体育_nba直播吧极速体育_低调看直播发布
关注nba 极速体育_nba直播吧极速体育_低调看直播发布
官方微信
关注nba 极速体育_nba直播吧极速体育_低调看直播发布
官方微博
设为首页
加入收藏
台账管理
网站首页
nba 极速体育
nba直播吧极速体育
低调看直播
理论研究
思政园地
爱国主义
社会宣传
典型宣传
思政工作
精神文明
创建活动
文明城市
未成年人
志愿者服务
新闻宣传
新闻动态
政策法规
网络宣传
网络宣传
政策法规
文化工作
群众文化
文艺创作
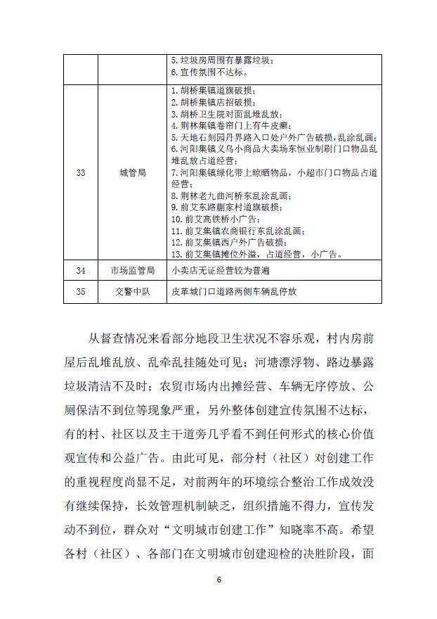
文化产业
党务公开
专题专栏
网络台账
理论建设
思想政治工作
新闻宣传
网络宣传
文明城市创建
文化建设
信息综合工作
首页
>
网络台账
>
文明城市创建
> 正文
开发区文明城市创建工作督查专报—2017年3月10日
发布时间:2017-07-10 14:59:06
文章来源:
【 字体:
大
中
小
】
上一篇:
传递正能量,“爱心驿站”请你来参与……
下一篇:
开发区文明城市创建工作督查专报—2017年3月21日
相关新闻:
·
关于成立开发区创建文明城市工作领导小组的通知
·
在开发区迎接省级文明城市复评检查动员大会上的讲话
·
开发区建设局蹲点普善社区创建文明城市分工表
·
开发区城管局创建文明城市表态发言
·
开发区文明城市创建百分考核细则