您好,欢迎访问江苏省nba 极速体育_nba直播吧极速体育_低调看直播市委宣传部网站!
nba 极速体育_nba直播吧极速体育_低调看直播发布
关注nba 极速体育_nba直播吧极速体育_低调看直播发布
官方微信
关注nba 极速体育_nba直播吧极速体育_低调看直播发布
官方微博
设为首页
加入收藏
台账管理
网站首页
nba 极速体育
nba直播吧极速体育
低调看直播
理论研究
思政园地
爱国主义
社会宣传
典型宣传
思政工作
精神文明
创建活动
文明城市
未成年人
志愿者服务
新闻宣传
新闻动态
政策法规
网络宣传
网络宣传
政策法规
文化工作
群众文化
文艺创作
文化产业
党务公开
专题专栏
网络台账
理论建设
思想政治工作
新闻宣传
网络宣传
文明城市创建
文化建设
信息综合工作
首页
>
网络台账
>
新闻宣传
> 正文
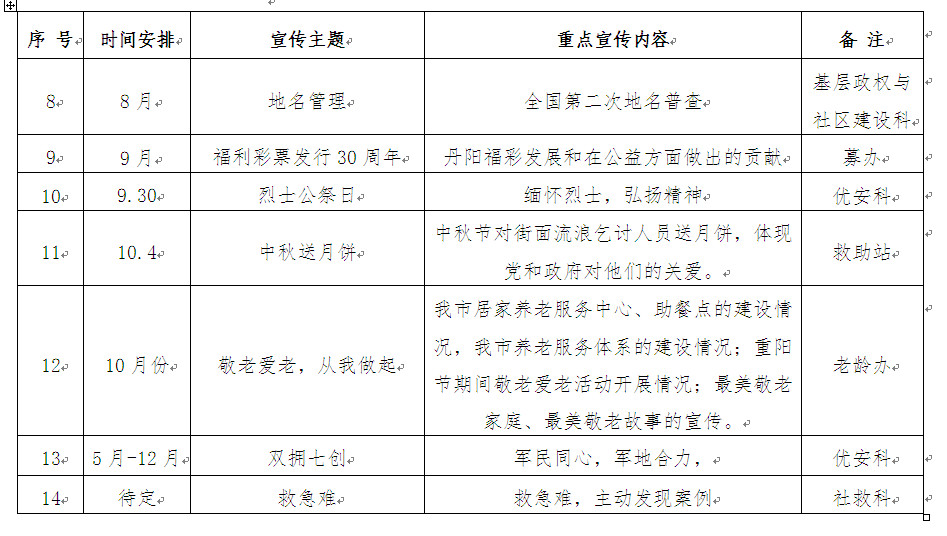
nba 极速体育_nba直播吧极速体育_低调看直播市电视台《民政为民》栏目宣传计划表
发布时间:2017-07-11 15:39:27
文章来源:
【 字体:
大
中
小
】
上一篇:
义工爱心帮销杏虎村水蜜桃
下一篇:
关于举办全市卫生计生系统宣传工作培训班的通知
相关新闻:
·
教育局组织2014年镇江市、nba 极速体育_nba直播吧极速体育_低调看直播市各学段“十佳教师”评选网络投票
·
“nba 极速体育_nba直播吧极速体育_低调看直播市匡亚明小学”在匡亚明家乡挂牌
·
媒体上的nba 极速体育_nba直播吧极速体育_低调看直播市实验学校——《nba 极速体育_nba直播吧极速体育_低调看直播日报》实验学校《天更蓝水更清》亮相省城
·
用心弹奏“爱心曲”——记nba 极速体育_nba直播吧极速体育_低调看直播市延陵学校老师邓丽萍 (镇江日报)
·
nba 极速体育_nba直播吧极速体育_低调看直播市供电公司下基层主动“找茬”